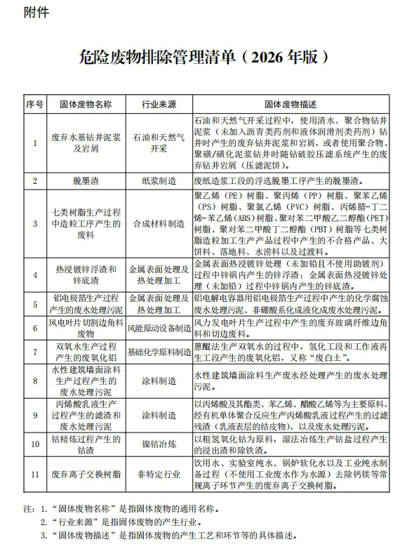
明确这11类不属于危废!《危险废物排除管理清单(2026年版)》发布
发布时间:
2026/1/23
为贯彻落实《中华人民共和国固体废物污染环境防治法》,按照《强化危险废物监管和利用处置能力改革实施方案》(国办函〔2021〕47号)有关要求,完善危险废物鉴别制度,推进分级分类管理,生态环境部修订了《危险废物排除管理清单(2026年版)》,并予以公布。
符合本清单要求的
11类固体废物
不属于危险废物
本清单根据实际情况实行动态调整
本清单自发布之日起施行。《危险废物排除管理清单(2021年版)》(生态环境部公告2021年第66号)同时废止。
(来源:生态环境部)